PHASMA Mission (PHASMA-LAMARR & PHASMA-DIRAC)

Daily Update 2025-12-02:

PHASMA-DIRAC:
The satellite continues to be in good status. We got several telemetry frames in the last passes some of them from other stations than the PHASMA ones.
We have confirmed ADCS sybsystem activation, however we haven’t got any sensor data yet. We have also tried two-way communication through S-band, unfortunately without any result yet, this is expected to be difficult for different reasons, low RX duration on satellite for S-band, TX/RX interval every 1min, some ground station issues.
Next steps, get ADCS sensors telemetry, get EPS telemetry and try to achieve two-way communication on S-band. TLE will be produced in the next hours.

PHASMA-LAMARR:
No updates, still nothing heard even after an attempt with the Dwingeloo RadioTelescoop, thank you @tammojan and @cgbsat and all the staff of the telescope.
We will continue to follow PHASMA-DIRAC TLE set and we will attempt S-band communication once we confirm success on PHASMA-DIRAC. In parallel we will still check UHF for beacons.

Ground Segment:
We continue to improve the ground stations setups. For the UHF we improve some software parameters to increase our SNR and get more decoded data. On the S-band side, it seems we had an issue with the hardware, so we are working before the tonight’s pass to replace and test the new hardware.
In parallel we had our first decoded frames from 3rd party stations, thank you to @PE0SAT @K4KDR, @N6RFM and @DL4PD for your contributions and everyone else that helps! These frames help us to verify the good condition of PHASMA-DIRAC and to take our decisions for our next actions.
In SatNOGS side we continue to get good observations, but without decoded frames due to the reasons described in the previous update. With these observations we are able to improve our TLE set, which currently produce a difference in doppler calculated frequency around 500-700 Hz off.

6 Likes

It’s crowded up in that 400 MHz spectrum!

2 Likes

TLE Update, LAMARR TLE is based on DIRAC’s one:

PHASMA-DIRAC
1 98529U 00000AD  25336.40952060  .00000000  00000-0  28781-3 0    00
2 98529  97.4363  48.2275 0005848   7.4340 124.9212 15.16642069    09
PHASMA-LAMARR
1 98530U 00000AD  25336.40952060  .00000000  00000-0  28781-3 0    02
2 98530  97.4393  48.2275 0005848   7.4340 124.9212 15.16642069    04
3 Likes

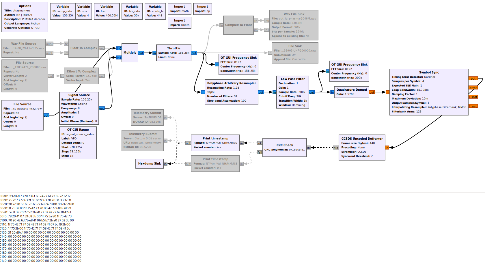
@K4KDR and @N6RFM with the help of @surligas I have altered the flowgraph so your latest IQ is (also)
decoding. This flowgraph is also decoding the satnogs-client IQ recording made by @tammojan

***** VERBOSE PDU DEBUG PRINT ******
()
pdu length =        448 bytes
pdu vector contents = 
0000: c4 46 90 00 00 82 00 e0 00 6b c1 eb 00 73 90 00 
0010: 00 00 00 00 00 00 00 00 06 f0 90 00 00 00 00 00 
0020: 00 00 00 00 00 10 a8 00 00 09 e0 00 00 00 00 00 
0030: 00 00 00 7d 7e 85 3e 14 50 00 00 00 00 00 00 7d 
0040: 6e 79 fe 14 30 00 05 80 00 00 00 00 00 00 00 00 
0050: 00 0d ac 40 00 00 00 00 00 00 00 00 00 00 00 00 
0060: 00 00 00 60 00 00 00 00 00 00 00 00 5b fe 64 d8 
0070: 53 c0 00 00 00 00 00 00 00 00 00 0f f8 00 00 00 
0080: 49 31 a8 70 68 61 73 6d 61 2d 6f 62 63 2d 73 6f 
0090: 66 74 77 61 72 65 2f 73 61 74 6e 6f 67 73 2d 63 
00a0: 6f 6d 6d 73 2d 73 6f 66 74 77 61 72 65 2d 6d 63 
00b0: 75 2f 73 72 63 2f 69 6f 2e 63 70 70 3a 33 32 31 
00c0: 20 7c 20 53 65 76 65 72 69 74 79 00 00 e6 59 80 
00d0: 1f 75 3a 80 1f 75 42 73 70 90 42 77 68 f8 41 99 
00e0: ce 7f 3e 20 27 52 3b a0 27 52 42 77 68 f8 42 6f 
00f0: 78 20 41 07 39 d8 3b 00 1f 75 3a 80 1f 75 42 73 
0100: 70 90 42 6d 7b e8 41 06 b5 b7 3b a0 27 52 3b 00 
0110: 1f 75 42 71 74 58 42 71 74 58 41 07 bd f9 3b 00 
0120: 1f 75 3b 00 1f 75 42 71 74 58 42 71 74 58 41 3c 
0130: 31 20 d6 c4 00 00 00 00 00 00 00 00 00 00 00 00 
0140: 00 00 00 00 00 00 00 00 00 00 00 00 00 00 00 00 
0150: 00 00 00 00 00 00 00 00 00 00 00 00 00 00 00 00 
0160: 00 00 00 00 00 00 00 00 00 00 00 00 00 00 00 00 
0170: 00 00 00 00 00 00 00 00 00 00 00 00 00 00 00 00 
0180: 00 00 00 00 00 00 00 00 00 00 00 00 00 00 00 00 
0190: 00 00 00 00 00 00 00 00 00 00 00 00 00 00 00 00 
01a0: 00 00 00 00 00 00 00 00 00 00 00 00 00 00 00 00 
01b0: 00 00 00 00 00 00 00 00 00 00 00 00 66 52 d8 07 
************************************

It is called phasma-new.grc and can be found in the previous shared location.

Jan | PE0SAT

5 Likes

Updated TLE based on analyst catalog of space-track.org

PHASMA-DIRAC
1 98529U          25336.97918620  .00007601  00000+0  39295-3 0 00045
2 98529  97.4435  48.9137 0005515 334.3930  25.7030 15.16536846000642
PHASMA-LAMARR
1 98530U          25336.84714994  .00019756  00000+0  10119-2 0 00048
2 98530  97.4362  48.7819 0005996 354.5105   5.6061 15.16613289000625
3 Likes

Daily Update 2025-12-03:

PHASMA-DIRAC:
Still in good status, due to the changes in TX and RX interval on S-band there is an increase in power consumption. The satellite hasn’t received anything from S-band and while it seems to send S-band beacons these are not received.
Next steps, decrease the interval on S-band to decrease the power consumption, continue to attempt S-band two-way communication.
TLE is updated with the one that fits the best from the space-track.org analyst list.

PHASMA-LAMARR:
No updates, still nothing heard. TLE updated to one of the satellites near PHASMA-DIRAC.
Next steps to first confirm S-band two-way communication with PHASMA-DIRAC and then attempt it to PHASMA-LAMARR.

Ground Segment:
We have improved a lot the S-band reception performance by re-calibrating the dish and by replacing some components. On UHF we continue with the same setups.
Still we have no signs of PHASMA-DIRAC receiving commands by hsgr station, however chania station is heard in UHF clearly and receives replies.
In SatNOGS side we continue to get good observations and use the to produce new TLE or compare the different TLE from space-track.org analyst list.

5 Likes

superb

2 Likes

Reception of PHASMA-DIRAC on S-band.

We’ve also confirmed that the satellite can heard us, though it didn’t manage to decode us. Probably it was/is a slow tumbling/pointing issue that didn’t allow us to receive it in the earlier passes.

8 Likes

Outstanding!

What size dish produced that reception?

It is a 1-1.5 meter dish If I’m not mistaken, I don’t know many details, maybe @aris12 knows better:

6 Likes

Daily Update 2025-12-04:

PHASMA-DIRAC:
Still in good status. We had a reception from the satellite in S-band yesterday night, 5 beacons, which confirmed that the satellite transmits to S-band. Also we have confirmed that satellite has heard the station by seeing the increase on the S-band invalid frames from 3 to 9. The invalidation is due to wrong crc or not good spacecraft id, in this case it seems that the former was the case. Temperatures and battery status look good and are improved from the last days.
Next steps, continue to attempt S-band two-way communication which is difficult due to slow tumbling/S-band antenna pointing on satellite side.
TLE are still the same as in the latest update from he space-track.org analyst list there wasn’t any update on the objects we follow.

PHASMA-LAMARR:
No updates, still nothing heard.
Next steps to first confirm S-band two-way communication with PHASMA-DIRAC and then attempt it to PHASMA-LAMARR.
We have some scenarios in mind that may cause trouble in LAMARR and we are going to investigate them, in all of them it seems that UHF path is in trouble due to antenna issues, so the way to go is through S-band, however this will be difficult as we see it on PHASMA-DIRAC.

Ground Segment:
No significant update, with the hardware and software changes, the changes in some parameters and the improved TLE set, it seems that we have more solid communication in UHF and a good chance in S-band.
Still we have no signs of PHASMA-DIRAC receiving commands by hsgr station, but now we focus on S-band, especially on the high elevation passes. In this issue we have also experiment with chania station by lowering the transmission power to the hsgr station levels and verified that the satellite can receive the commands, so the issue is almost sure on the station side and will be explored after finishing with the S-band part.
In SatNOGS side we continue to get good observations and use the to produce new TLE or compare the different TLE from space-track.org analyst list.

3 Likes

1.9 meter MESH Dish F/D=0.45 from RF HAMDESIGN, with LHCP HELIX dish feed.

5 Likes

Hi Jan,

I have been successful using the downstream elements of your decoder from the low pass filter onward at 100K sps. Initial data collection by Airspy mini is at 3M sps with a decimation of 30.

In your flowgraph, can you please explain why a polyphase arbitrary resampler is being used. Is this intended to further optimize the number of frames being decoded?

Thanks,

Bob

5 Likes

It is indeed used to increment the Eb/N0 - although I can’t explain that in details. The previous approach with the FSK Demodulator block is not adjustable in that granularity. It was proven to fail with a bunch of frames that, just from looking at the SNR available, should have been decoded with a passing CRC (with a very small BER, say `0` or very small, like smaller than 1e-9). On that new flow graph a lot of parameters are fine-tuneable to achieve a higher rate of CRC passing frames.

If anyone is capable of describing this better, feel free to correct me or expand.

4 Likes

Thanks Patrick. Will definitely look more into trying this (new to me) approach!

73,

Bob

This is already used in many of the `satnogs-flowgraphs` - just with some different parameters :wink:

Daily Update 2025-12-05:

PHASMA-DIRAC:
Still in good status. We had a reception from the satellite in S-band again on yesterday’s night goot pass, 6 beacons transmitted by the satellite. Also we have confirmed again that satellite has heard the station by seeing the increase on the S-band invalid frames from 14 to 18. The previous and this last one s-band reception windows were calculated around 1-1.5 minutes.
Temperatures, battery status and the rest of telemetry continue look good. We’ve also got some frames by @N6RFM adding more data in our dashboard!
Next steps, continue to attempt S-band two-way communication which is difficult due to slow tumbling/S-band antenna pointing on satellite side and also testing UHF two-way communication from hsgr station, as it is not fully confirmed.
TLE are still the same the are some updates in space-track.org analyst list but not checked yet, if there is any update will be post them here in the thread.

PHASMA-LAMARR:
No updates, still nothing heard.
Next steps to first confirm S-band two-way communication with PHASMA-DIRAC and then attempt it to PHASMA-LAMARR.

Ground Segment:
There is an issue with the rotator in hsgr station, controller’s relays stick on azimuth, we solve this issue temporarily but we also have planned maintenance time to use a bypass circuit in order to solve permanently the issue, as we have done on elevation.
Station at hsgr has survived some bad weather conditions (storm and lightnings) without any significant issue, which verified the built setup.
In SatNOGS side we continue to get good observations and use the to produce new TLE or compare the different TLE from space-track.org analyst list.

4 Likes

TLE update for PHASMA-DIRAC based on space-track.org analyst catalog:

PHASMA-DIRAC
1 98529U          25340.01391882 +.00028127 +00000+0 +14300-2 0 00090
2 98529  97.4362  51.8878 0005654 343.8164  16.2888 15.16802233001108

And a guess for PHASMA-LAMARR from the same catalog near to PHASMA-DIRAC:

PHASMA-LAMARR
1 98530U          25340.01427403 +.00010579 +00000+0 +54424-3 0 00095
2 98530  97.4438  51.8931 0005111 322.2025  37.8849 15.16609321001108
2 Likes

TLE update for PHASMA-DIRAC based on space-track.org analyst catalog:

PHASMA-DIRAC
1 98529U          25340.01391882 +.00028127 +00000+0 +14300-2 0 00090
2 98529  97.4362  51.8878 0005654 343.8164  16.2888 15.16802233001108

And a guess for PHASMA-LAMARR from the same catalog near to PHASMA-DIRAC:

PHASMA-LAMARR
1 98530U          25340.01427403 +.00010579 +00000+0 +54424-3 0 00095
2 98530  97.4438  51.8931 0005111 322.2025  37.8849 15.16609321001108
2 Likes

TLE update for PHASMA-DIRAC based on space-track.org analyst catalog:

PHASMA-DIRAC
1 98529U          25341.92699019 +.00020668 +00000+0 +10500-2 0 00106
2 98529  97.4354  53.7636 0005459 337.8032  22.2964 15.16894977001391

And a guess for PHASMA-LAMARR from the same catalog near to PHASMA-DIRAC:

PHASMA-LAMARR
1 98530U          25341.92762480 +.00008212 +00000+0 +42289-3 0 00102
2 98530  97.4431  53.7705 0004916 315.1784  44.9052 15.16647255001390
2 Likes